联系我们
    • > Address:Zhongyao, Xishan district, Wuxi city,Jiangsu,China
    • > PC:214197
    • > Tel:0510-8879 0313,
    • 0510-8879 8440
    • > Fax:0510-8879 1954
    • > E-Mail:orient@anti-wear.com
    • > Contact Person:Ms.Du
    • > Mobile: 0086-177 683 387 19
    • >




    铬钼合金钢衬板硬度达HRC33-43


     材质:铬钼合金钢

      硬度:HB310-375(HRC33-42)

      冲击值:AK≥10J

      标准:AS2074 / L2B

      应用:自磨机、半自磨机和球磨机

      客户:Metso、Outotec

      工艺:树脂砂工艺和空淬

      特点:高强度,高硬度,高韧性

     

     矿山磨:

     

    类型:铜矿、铁矿、金矿、银、锌矿等

    矿山磨包括自磨机、半自磨机和球磨机,规格尺寸如下:

    球磨机:φ5.5x8.8m,φ7.32x10.68m,φ7.9x13.6m,φ2.4x4.5m,φ2.7x4m,φ2.7x4.5m等;

    自磨机:φ12.2x11m等;

    半自磨机:φ10.37x5.19m,φ11x5.4m等。


    生产设备

     1,1.5,2,                                                                      热处理炉

    5,12,15吨中频感应电炉

     

    检测设备 

           光谱仪                                                                     便携式硬度计

        

               UT测试                                                              电子金相显微镜

      

     

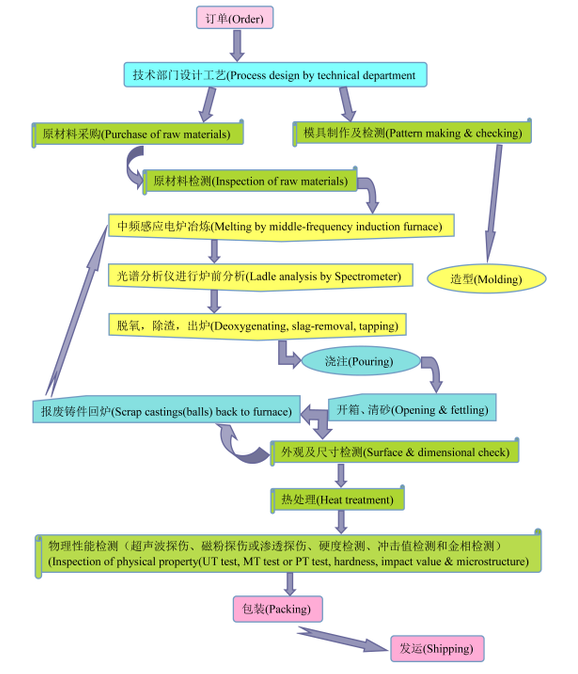
    工艺                                                  

     

    证书                                               

     

     

     

    公司介绍                                             

    我们是中国专业制造耐磨、耐   耐腐蚀铸件的生产商。我们的主要产品有球磨机衬板、半自磨机衬板、研磨介质和破碎机耐磨件。材质有高铬铸铁、镍硬铸铁、铬钼合金钢和高锰钢系列。

    我们的铸造厂面积约30000平方米。生产能力3万吨/年,我们拥有1.2吨、1.5吨、2吨、5吨、12吨和15吨的中频感应电炉;10 3吨、10吨、30吨的热处理炉。

            

    我们的服务                                                         

    我们提供以下服务:
    1. 提供高质量的耐磨耐热铸件;
    2. 无螺栓衬板的设计和安装;
    3. 针对具体工况,提供衬板材质选择的咨询服务,以实现衬板更长的使用寿命;
    4. 提供磨机产量和细度改善的咨询服务。
    5.为客户提供耐磨耐热铸件的OEM/ODM服务


     
    Copyright © 无锡市欧瑞特抗磨科技有限公司 reserved.